Product Summary
The KA5L0365R is a type of Fairchild Power Switch(FPS), which is specially designed for an off-line SMPS with minimal external components. The KA5L0365R Fairchild Power Switch(FPS) consists of a high voltage power SenseFET and a current mode PWM IC. Included PWM controller integrates the fixed frequency oscillator, the under voltage lock-out, the leading edge blanking, the optimized gate turn-on/turn-off driver, the thermal shutdown protection, the over voltage protection, and the temperature compensated precision current sources for the loop compensation and the fault protection circuitry. The applications of the KA5L0365R are: (1)SMPS for VCR, SVR, STB, DVD & DVCD; (2)SMPS for Printer, Facsimile & Scanner; (3)Adaptor for Camcorder.
Parametrics
KA5L0365R absolute maximum ratings: (1)Maximum Drain Voltage: 650 V; (2)Drain-Gate Voltage (RGS=1MΩ): 650 V; (3)Gate-Source (GND) Voltage: ±30 V; (4)Drain Current Pulsed (1): 12.0 ADC; (5)Continuous Drain Current (TC=25℃):3.0 ADC; (6)Continuous Drain Current (TC=100℃): 2.4 ADC; (7)Single Pulsed Avalanche Energy (2): 358 mJ; (8)Maximum Supply Voltage: 30 V; (9)Total Power Dissipation: 75 W; (10)Operating Ambient Temperature: -25 to +85 ℃; (11)Storage Temperature Range: -55 to +150 ℃.
Features
KA5L0365R features: (1)Precision Fixed Operating Frequency (100/67/50kHz); (2)Low Start-up Current(Typ. 100μA); (3)Pulse by Pulse Current Limiting; (4)Over Current Protection; (5)Over Voltage Protection (Min. 25V); (6)Internal Thermal Shutdown Function; (7)Under Voltage Lockout; (8)Internal High Voltage Sense FET; (9)Auto-Restart Mode.
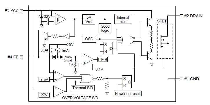
Diagrams

| Image | Part No | Mfg | Description | ![]() |
Pricing (USD) |
Quantity | ||||
|---|---|---|---|---|---|---|---|---|---|---|
![]() |
![]() KA5L0365RYDTU |
![]() Fairchild Semiconductor |
![]() Switching Converters, Regulators & Controllers 3A/650V 50KHz Power Switch |
![]() Data Sheet |
![]() Negotiable |
|
||||
![]() |
![]() KA5L0365RTU |
![]() Fairchild Semiconductor |
![]() Switching Converters, Regulators & Controllers |
![]() Data Sheet |
![]() Negotiable |
|
||||
![]() |
![]() KA5L0365RN |
![]() Fairchild Semiconductor |
![]() Switching Converters, Regulators & Controllers 3A/650V 50KHz Power Switch |
![]() Data Sheet |
![]() Negotiable |
|
||||
![]() |
![]() KA5L0365R |
![]() Other |
![]() |
![]() Data Sheet |
![]() Negotiable |
|
||||
(China (Mainland))










