Product Summary
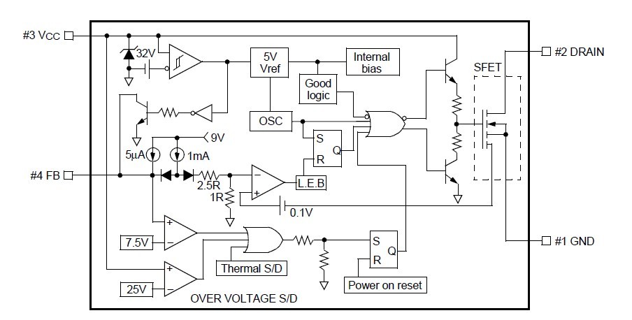
The KA1M0565RYDTU is a Fairchild Power Switch(FPS) product specially designed for an off-line SMPS with minimal external components. The KA1M0565RYDTU consists of high voltage power SenseFET and current mode PWM controller IC. PWM controller features integrated fixed oscillator, under voltage lock out, leading edge blanking, optimized gate turn-on/turn-off driver, thermal shut down protection, over voltage protection, temperature compensated precision current sources for loop compensation and fault protection circuit. The KA1M0565RYDTU has a basic platform well suited for cost effective design in either a flyback converter or a forward converter.
Parametrics
KA1M0565RYDTU absolute maximum ratings: (1)Maximum Drain voltage VD,MAX: 650 V; (2)Drain Gate voltage (RGS=1MΩ) VDGR: 650 V; (3)Gate-source (GND) voltage VGS: ±30 V; (4)Drain current pulsed (2) IDM: 20 ADC; (5)Single pulsed avalanche energy (3) EAS: 230 mJ; (6)Continuous drain current (TC=25℃) ID: 5.0 ADC; (7)Continuous drain current (TC=100℃) ID: 3.5 ADC; (8)Maximum Supply voltage VCC,MAX: 30 V; (9)Input voltage range VFB: -0.3 to VSD V; (10)Total power dissipation PD: 140 W; Derating: 1.11 W/℃; (11)Operating ambient temperature TA: -25 to +85 ℃; (12)Storage temperature TSTG: -55 to +150 ℃.
Features
KA1M0565RYDTU features: (1)Precision fixed operating frequency; (2)KA1M0565R (67KHz),KA1H0565R (100KHz); (3)Pulse by pulse over current limiting; (4)Over load protection; (5)Over voltage protection (Min. 23V); (6)Internal thermal shutdown function; (7)Under voltage lockout; (8)Internal high voltage sense FET; (9)Auto restart.
Diagrams

| Image | Part No | Mfg | Description | ![]() |
Pricing (USD) |
Quantity | ||||
|---|---|---|---|---|---|---|---|---|---|---|
![]() |
![]() KA1M0565RYDTU |
![]() Fairchild Semiconductor |
![]() Power Switch ICs - Power Distribution |
![]() Data Sheet |
![]() Negotiable |
|
||||
| Image | Part No | Mfg | Description | ![]() |
Pricing (USD) |
Quantity | ||||
![]() |
![]() KA1M0265RYDTU |
![]() Fairchild Semiconductor |
![]() Power Switch ICs - Power Distribution |
![]() Data Sheet |
![]() Negotiable |
|
||||
![]() |
![]() KA1M0280RBYDTU |
![]() Fairchild Semiconductor |
![]() Power Switch ICs - Power Distribution TO-220F |
![]() Data Sheet |
![]() Negotiable |
|
||||
![]() |
![]() KA1M0280RTU |
![]() Fairchild Semiconductor |
![]() Power Switch ICs - Power Distribution |
![]() Data Sheet |
![]() Negotiable |
|
||||
![]() |
![]() KA1M0280RYDTU |
![]() Fairchild Semiconductor |
![]() Power Switch ICs - Power Distribution |
![]() Data Sheet |
![]() Negotiable |
|
||||
![]() |
![]() KA1M0280YDTU |
![]() Fairchild Semiconductor |
![]() Power Switch ICs - Power Distribution DISC BY MFG 2/02 |
![]() Data Sheet |
![]() Negotiable |
|
||||
![]() |
![]() KA1M0365RTU |
![]() Fairchild Semiconductor |
![]() Power Switch ICs - Power Distribution |
![]() Data Sheet |
![]() Negotiable |
|
||||
(China (Mainland))










