Product Summary
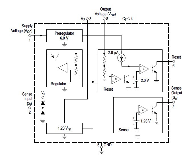
The L4949 is a monolithic integrated 5V voltage regulator with a very low dropout output and additional functions as power-on reset and input voltage sense. The L4949 is designed for supplying the microcomputer controlled systems especially in automotive applications.
Parametrics
L4949 absolute maximum ratings: (1)DC Operating Supply Voltage: 28 V; (2)VSTR Transient Supply Voltage (T < 1s): 40 V; (3)IO Output Current: Internally Limited; (4)VO Output Voltage: 20 V; (5)VRES, VSO Output Voltage: 20 V; (6)IRES, ISO Output Current: 5 mA; (7)VZ Preregulator Output Voltage: 7 V; (8)IZ Preregulator Output Current: 5 mA; (9)TJ Junction Temperature: -40 to +150 ℃; (10)Tstg Storage Temperature Range: -55 to +150 ℃.
Features
L4949 features: (1)Operating dc supply voltage range 5V - 28V; (2)Transient supply voltage up to 40V; (3)Extremely low quiescent current in standby mode; (4)High precision standby output voltage 5V±1%; (5)Output current capability up to 100mA; (6)Very low dropout voltage less than 0.5V; (7)Reset circuit sensing the output voltage; (8)Programmable reset pulse delay with external capacitor voltagesensecomparator; (9)Thermal shutdown and short circuit protections.
Diagrams

| Image | Part No | Mfg | Description | ![]() |
Pricing (USD) |
Quantity | ||||||||||||
|---|---|---|---|---|---|---|---|---|---|---|---|---|---|---|---|---|---|---|
![]() |
![]() L4949 |
![]() Other |
![]() |
![]() Data Sheet |
![]() Negotiable |
|
||||||||||||
![]() |
![]() L4949D |
![]() ON Semiconductor |
![]() Low Dropout (LDO) Regulators 5V 100mA w/Power-On |
![]() Data Sheet |
![]() Negotiable |
|
||||||||||||
![]() |
![]() L4949DG |
![]() ON Semiconductor |
![]() Low Dropout (LDO) Regulators 5V 100mA w/Power-On Reset |
![]() Data Sheet |
![]() Negotiable |
|
||||||||||||
![]() |
![]() L4949DR2 |
![]() ON Semiconductor |
![]() Low Dropout (LDO) Regulators 5V 100mA w/Power-On |
![]() Data Sheet |
![]() Negotiable |
|
||||||||||||
![]() |
![]() L4949DR2G |
![]() ON Semiconductor |
![]() Low Dropout (LDO) Regulators 5V 100mA w/Power-On Reset |
![]() Data Sheet |
![]() Negotiable |
|
||||||||||||
![]() |
![]() L4949E |
![]() STMicroelectronics |
![]() Low Dropout (LDO) Regulators 5V Multifunction LDO |
![]() Data Sheet |
![]() Negotiable |
|
||||||||||||
![]() |
![]() L4949ED |
![]() STMicroelectronics |
![]() Low Dropout (LDO) Regulators 5V Multifunction LDO |
![]() Data Sheet |
![]()
|
|
||||||||||||
![]() |
![]() L4949ED013TR |
![]() STMicroelectronics |
![]() Low Dropout (LDO) Regulators 5V Multifunction LDO |
![]() Data Sheet |
![]()
|
|
||||||||||||
(China (Mainland))










